內容行銷的策略佈局遠比我們想高深 如果你是一台內容生產機器,你可以專注在一週內生產至少3到4篇文章…而且你還不用做其他事情! 但反觀來說,光是一篇文章需要耗費許多精力在發想新的議題和內容寫作上。 一篇好的文章與內容,不但需要具備產業的專業知識,同時也要考慮到各種寫作角度,才能讓投稿的媒體願意接受我們的文章,又或者是願意幫我們開專欄。 內容行銷通常半途而廢的原因都是:經營這樣的內容與品牌真的太花時間了,常常一個月投稿不到一篇文章! 不要擔心,有更好的解套方法!通過 Hub-and-Spoke的經營模式就能輕鬆的節省更多時間!
Table of Contents
ToggleHub-and-Spoke 的概念起源於物流運輸集散的模式。主要是為了簡化運輸路網複雜度,減少連接節線,並將流量集中於轉運站,進而形成規模經濟的效益,減低單位運輸成本的商業模式。這個概念現今已被廣泛的應用在各個不同領域:大眾運輸、貨運物流、航空服務乃至於資訊管理上。如今更可以用在內容行銷管理上!
Hub-and-Spoke 的內容佈局主要有2大重點 :
1. Hub Content 軸心內容 2. Spoke Content 投稿內容
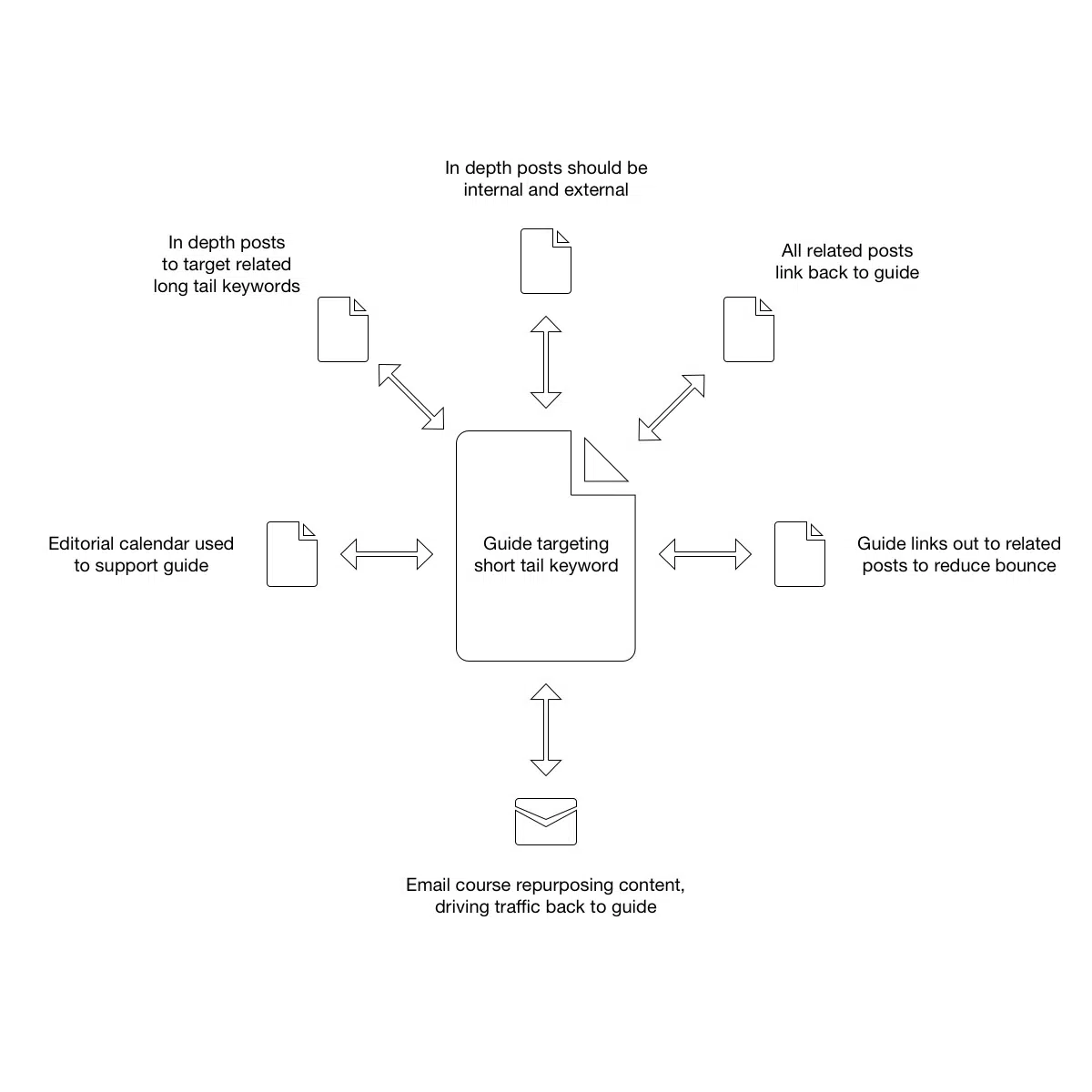
透過企業或個人的品牌網站,建立一個相對長篇的軸心內容(Hub Content),這篇文章可以拆解成各個不同的文章單元詳細闡述各個要點 。
您可以將這些不同單元的文章作為獨立的內容投稿 (Spoke Content)如,媒體投稿、客座部落客發文(Guest blogging)* 、或是發佈到其他媒體上。而Hub-and-Spoke 的行銷策略,能為我們節省相當多的時間,因為我們不必花費大量時間來提出新的內容想法,或者深入的研究,因為我們已經在軸心內容(Hub Content)上完成了大部分的工作。 
#媒體投稿時,hub-and-spoke #內容模式可以為您節省相當多的時間, @digikhiladi.
對於hub and spoke的媒體投放方法,你首先需要找到一個值得深度討論、長篇論述的核心議題。它應該滿足以下條件:
訣竅: 看看您現在有的部落格內容,如果你有一篇滿足這三個條件的文章,那麼你已經有了一個Hub Content 了!
當您準備好的您的軸心內容(Hub Content) 後,您可以利用兩種方法來檢視的投稿內容(Spoke Content), 分別是樹狀圖分立法(Branching Method)和回饋法(Feedback Method):
我們以12種視覺內容為例 ,將我們hub Content 設計成各個更豐富主題的投稿內容,例如:
在軸心內容Hub Content中運用到的視覺內容都可以作為投稿文章的基礎,將內容延伸發展後提交給第三方網站與媒體,就好比樹狀圖般向外佈局。
不過,只有單元內容的是不夠的,我們也應該從不同的角動動腦發揮創意,針對標題、內容做不同幅度的改寫:如果您想在投稿主題上更多的不同程度的思考,您可以利用FB等社群平台或者是Google 人們針對圍繞關鍵字提出的問題,例如您的目標族群是學生,您就可以利用Dcard 來作議題的探討與延伸。
如果您的部落格讀者提供評論,收集一下,或許這些觀點可以成為延伸文章的好起點或是成為投稿內容的新主題。
許多數位行銷人員遇到的貧頸,起源於沒有養成對資訊做處理、紀錄行銷決策、過程的習慣。根據我的經驗,當我開始記錄我平常閱讀的內容與資訊的時候,我的思路清晰和執行效率便能夠更快速寫出好的內容主題,您可以利用下列方法來作紀錄:

使用hub-and-spoke方法發布文章,我們可以提高效率,並且每週節省數小時。這是個兩全其美的方法,你可以建立自己的品牌形象,同時,你可以為其他網站貢獻有價值的內容 參考資料: The post The Hub-and-Spoke Method of Guest Posting: Do More With Less Effort appeared first on Content Marketing Institute.
註* 客座部落客發文(Guest Blogging) 除了在自己的官網、部落格上發布內容外,內容行銷還有媒體投稿以及客座部落客發文(Guest blogging)等佈局方式。 簡單來說,媒體投稿就是將自己的文章投書到常見的網路媒體、論壇、專欄,而客座部落客發文(Guest blogging),則是經由部落客在專屬經營的部落格上發布我們的文章。對於內容行銷而言,不管是媒體投稿或者是Guest Blogging 都能為我們帶來相當程度的好處,例如在第三方的網站建立自己或品牌的專業形象,創造更多內容的曝光,或者是取得對於SEO搜尋優化有幫助的反向連結backlinks。
集客數據行銷從客戶需求出發, 透過SEO、數位廣告、社群、口碑及KOL多渠道行銷資源整合, 打造全方位的網路行銷通路佈局, 數據驅動完整的行銷漏斗達到獲客、養客、留客3大黃金流程! 立即填寫,啟動全方位網路行銷佈局規劃
文案力一旦練成,就是一項他人難以取代的技能!本文提供「思考受眾、下標、內文、結尾」等四個文案撰寫階段的撰寫方法,不論你是新手或老手,只要循著這些方法撰寫,你也能寫出讓讀者目不轉睛的文案! ...
隨著 5G 準備開跑,數位行銷市場勢必是行銷人員兵家必爭之地。這篇文章將告訴你,為什麼內容行銷是行銷界的趨勢?而如果你要經營自己的個人品牌或社群,該如何運用內容行銷提升行銷溝通成效?以下將介紹內容行銷...
在什麼是B2B行銷?2022年的2B行銷重點有哪些這篇文章中,我們已經有提過何謂B2B行銷,也了解到相較於 B2C 客戶,B2B 客戶的行為有很大不同,其中最關鍵的兩件事,就是產業相關知識需求高,且決...